[Back to SMPS Page]

www.RomanBlack.com

NEW!! Drivers for high-power white LEDs

App a05; Assorted constant-current SMPS drivers for LEDs
5th August 2009, web 15th August 2009.


About these SMPS LED designs

A thread started on the Electro-Tech internet forum asking for drivers to drive high-power white LEDs from 12v. A few high-efficiency switchmode SMPS designs quickly emerged.

The full thread with other circuits and discussion of each circuit etc can be read on the forum, see; www.electro-tech-online.com ... high-power-led-controller THREAD



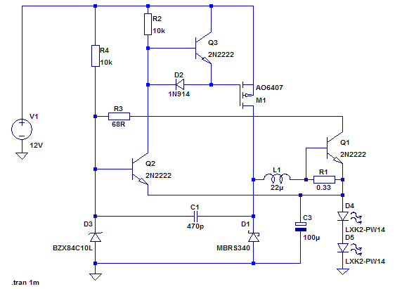
Hero999 - a high power constant-current Black regulator

Hero999 from England posted his LED SMPS circuit;



It is a variation of my original 3-transistor current-limited black regulator which has its own page here.

However Hero999 has improved my design by changing the main switch to a PFET which allows a much higher total current (needed for driving high-power LEDs). Part of this change to my 3-tran circuit meant adding another transistor to drive the gate of the PFET more efficiently so technically this is a 4-transistor design, and a very clever improvement to my original design that allows quite a high current from a simple circuit that provides both regulated current AND voltage.

Hero999 said he tested this circuit on the simulator and it worked well but it has not been tested in hardware. It should work fine provided the 12v input voltage is highish (12v to 15v) and the PFET is a device that will work from a few volts gate-source (usually called a logic-level FET).

Because is uses the basic black regulator topology it will be very efficient provided the headroom between Vin and Vout is high enough, so with 12v to 15v in, and one or two LEDs as the load (4v to 8v out). To drive ONE 3watt or 5watt white LED from 12v suuply this circuit is probably the most energy efficient on this page, and it is still high efficiency driving 2 LEDs in series provided you use a "logic-level" gate FET.

Hero999 has provided a simulator file for his design HERE.

NOTE! For driving a single 4v LED from a 12v battery, this is the only SMPS on this page that actually regulates voltage as well as current. Using the right value of zener (about 4.9v) means that given an open-circuit disconnect/re-connect of the LED it will never be exposed to a cap charged with full 12v battery voltage, so it is much safer than all the other designs on this page to protect your expensive 5 watt white LED! But if driving 2 or 3 LEDs in series this is less of a safety issue, especially if the Vout cap is a smaller value.



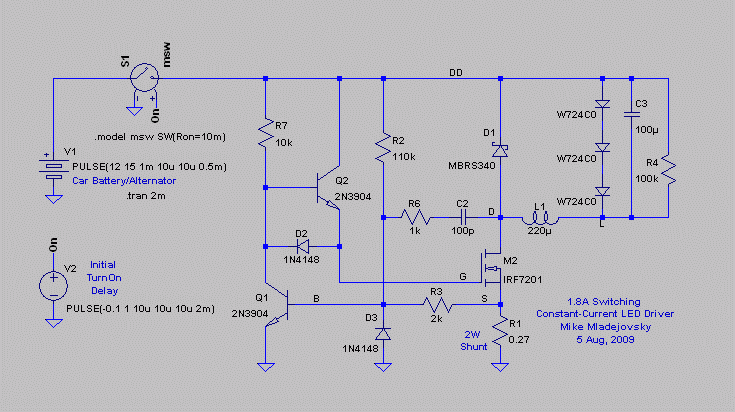
MikeMl - good SMPS constant current LED driver

MikeMl from Utah posted this SMPS circuit which is his own design (ie nothing to do with a Black regulator).



This seems to be a good simple 3-transistor design which allows driving LEDs at a constant-current with a good efficiency. It's main benefit is that it will still work well with a low Vin to Vout overhead. So to drive THREE white LEDs from 12v supply (where there is not much headroom) this circuit will work well.

MikeMl tested this circuit in the simulator and it worked well but as far as I know it has not been built.



RomanBlack - 2-tran SMPS constant current LED driver

I quickly designed and posted my own design for a LED constant-current SMPS in the thread. Keeping with my "2-transistor" minimalist philosophy I call it a "2-transistor Black Current Regulator";



I refined the concept to the absolute minimal number of parts to provide a constant-current switchmode supply. There is one FET as the main switch and one trasistor acting as oscilator/regulator.

By turning the buck circuit upside down I could use a NFET (instead of the PFET needed by both of the above designs) since a NFET is easier to find and usually has better performance (lower on-resistance and higher efficiency etc).

I also moved the current sense resistor to OUTSIDE the main buck loop. This is a weakness of the above 2 designs since the current sense resistor will always be dropping 0.6v and wasting power. By moving the sense resistor into the swich path and not the buck loop, the sense resistor only gets a 0.6v voltage drop and wastes power during the ON part of the switching cycle, this can almost halve the power lost in that one resistor.

The benefit is a VERY simple design with the possibility of quite high efficiency (with a "logic-level" NFET). However is has a drawback based on the fact that the current regulation is set at the MAX current at the end of the buck ON cycle. If the input voltage remains fixed the output current will remain regulated. BUT the problem remains where if the input voltage changes through a large range (like full-flat 12v battery range of 11v to 15v) the output current will change slightly.

I haven't built the circuit, only tested it in my head, but I think by fiddling with the values of Cfb and Ctime this regulation issue can be largely resolved, and if not, by adding the resistor Rcomp of maybe 47k to 120k should add a small amount of current compensation so the output current remains nice and stable with input voltages in the typical 12v battery range of 11v to 15v.

NOTE! This design should work equally well using a BC337 NPN transistor instead of a NFET, provided of course you reduce the output current to under 600mA. For example; to 300mA to run a standard 1watt white LED from 12v. You may also need to change the value of the 680 resistor slightly to drive a transistor instead of a FET.



MikeMl - radically revised his SMPS driver

MikeMl changed his 3-tran constant current circuit to take on the high performance features of my design, namely; turning the buck loop upside down to use a NFET, and moving the current sense resistor (R1) outside the buck loop;



He also seems to be compensating the current regulation as I mentioned with my circuit, with a compensating resistor (R2) from Vin to the base of the regulator transistor.

Basically this is my circuit with all its strengths, however MikeMl has made a big improvement to the drive circuit of the FET by adding another transistor (Q2) to speed up the turn on of the FET and make it more efficient due to faster FET turn-on (and make the FET type less critical as my design requires a "logic-level" NFET with low gate capacitance).

This extra transistor to "bootstrap" the FET seems to be borrowed directly from Hero999's Black regulator (top of page) and is a great example of the benefits of developing a circuit in a communal thread like this. MikeMl has distilled the best features from my 2-tran Black Current Regulator and Hero999's 4-tran Black regulator and combined them to make what is possibly the best and most efficient constant-current SMPS LED driver in the thread.



- end -

[Back to Home Page]